
Info Setronica
Choosing a tech stack involves more than picking popular tools. It requires understanding how different technologies work together and whether that combination will hold up as your product evolves.
This guide covers the core components of modern tech stacks, widely used industry combinations, and practical criteria for making informed decisions. You’ll learn how to align technology choices with product goals, team capabilities, and long-term scalability.
The right choice depends on goals, team skills, scalability, budget, and security
A tech stack is the combination of programming languages, frameworks, libraries, and tools used to build and run a software application. It spans everything from the user interface to backend services, databases, and infrastructure.
Think of it as a layered system. Each component has a defined role, but the overall effectiveness depends on how well these layers integrate. A well-chosen stack accelerates development, simplifies maintenance, and scales predictably. A poorly chosen one introduces friction across the entire lifecycle — from development to hiring to operations.
Most tech stacks can be broken down into four core components:

The frontend stack handles everything users interact with directly: the interface, forms, navigation, and visual behavior. It runs in the browser and directly impacts usability and perceived performance.
Core technologies include HTML and CSS for structure and styling and JavaScript for interactivity. On top of this, teams typically use frameworks like React, Vue.js, or Angular to structure applications and reduce development overhead.
Modern frontend setups also include tooling such as Vite or Webpack for bundling and TypeScript to improve code reliability in larger codebases.
The backend stack is responsible for business logic, data processing, and system orchestration. It runs on servers and defines how the application behaves under real usage.
Common backend technologies include Node.js, Python, Java, Ruby, and PHP, often paired with frameworks like Express.js, Django, Spring Boot, or Laravel.
This layer also exposes APIs – the contracts that connect frontend applications, mobile clients, and third-party services.
Database systems handle data storage, retrieval, and consistency across the application lifecycle.
Relational databases such as PostgreSQL, MySQL, and SQL Server provide structured schemas and strong transactional guarantees. Non-relational databases like MongoDB, Cassandra, or Redis offer flexibility and horizontal scalability.
Many production systems combine both approaches and introduce caching layers (Redis, Memcached) to reduce latency and improve throughput under load.
DevOps and infrastructure components are responsible for deployment, monitoring, and system reliability in production, forming a critical part of the cloud technology stack.
This includes cloud platforms like AWS, Google Cloud, or Azure, containerization tools such as Docker, and orchestration systems like Kubernetes.
In addition, teams rely on CI/CD pipelines (GitHub Actions, GitLab CI, Jenkins), monitoring tools (Datadog, Prometheus), and version control systems like Git to maintain stability and visibility across environments.
Developers often rely on established combinations of technologies that have proven themselves in production. These stacks provide predictable architecture patterns, mature ecosystems, and well-documented workflows.
Tech stack
Components
Primary use cases
Typical industries
LAMP
Linux, Apache, MySQL, PHP
Traditional web apps, CMS
Content sites, blogs, small business
MERN
MongoDB, Express.js, React, Node.js
Single-page apps, real-time systems
Startups, SaaS, real-time apps
MEAN
MongoDB, Express.js, Angular, Node.js
Enterprise apps, large teams
Enterprise, large-scale projects
MEVN
MongoDB, Express.js, Vue.js, Node.js
Flexible frontend, moderate scale
SMBs, agile teams
JAMstack
JavaScript, APIs, Markup (Next.js, Gatsby)
Content-driven sites, marketing
Marketing, blogs, static sites
LAMP combines Linux, Apache, MySQL, and PHP. This stack has powered web applications for over two decades and remains widely used.
Linux serves as the operating system, Apache handles HTTP requests, MySQL manages relational data, and PHP executes server-side logic. Platforms like WordPress and Drupal rely on this stack, and its ecosystem is extensive.
While LAMP may not be the first choice for modern real-time or highly interactive applications, it remains a reliable option for traditional web systems where stability and simplicity matter more than cutting-edge performance.
MERN consists of MongoDB, Express.js, React, and Node.js, using JavaScript across the entire stack.
This unified language approach reduces context switching and simplifies development workflows. MongoDB stores data in flexible JSON-like documents, Express.js handles routing, React manages the UI layer, and Node.js executes server-side logic.
MERN is particularly well-suited for single-page applications and real-time systems. The trade-off is that it requires strong JavaScript expertise across both frontend and backend layers.
This type of setup is often referred to as “full-stack technology,” since it covers both client-side and server-side development within a single ecosystem.
MEAN replaces React with Angular while keeping MongoDB, Express.js, and Node.js.
Angular introduces a more structured and opinionated approach to frontend development, with built-in support for routing, forms, and state management.
This makes MEAN a strong candidate for enterprise applications, where consistency and maintainability across large teams are critical. However, the learning curve is steeper compared to more flexible frameworks like React.
MEVN replaces React or Angular with Vue.js while keeping MongoDB, Express.js, and Node.js.
Vue offers a balance between flexibility and structure, making it easier to adopt while still supporting large-scale applications. Its template-based approach is often more intuitive for developers with a traditional web background.
This stack is a good fit for teams that want a full JavaScript ecosystem without the overhead of more opinionated frameworks.
The JAMstack separates frontend and backend concerns by relying on JavaScript, APIs, and pre-rendered markup.
Static site generators such as Next.js or Gatsby build pages ahead of time, while dynamic functionality is handled through APIs.
This approach improves performance and security by reducing reliance on traditional servers. It works well for content-driven platforms and marketing sites, though highly dynamic applications may require additional architectural complexity.
Schedule a free consultation with no sales pressure.
We’ll get back to you within 1 business day to discuss possible next steps.
Different platforms impose different technical constraints. Choosing the right stack depends heavily on where and how your application will run.
Web applications run in the browser and require no installation. Deployment is also straightforward – updates are immediate and don’t depend on app store approvals.
The frontend layer is built with HTML, CSS, and JavaScript, typically using frameworks like React, Vue.js, or Angular. On the backend, common choices include Node.js, Python (Django, Flask), Ruby on Rails, or Java (Spring Boot).
Progressive Web Apps (PWAs) extend standard web applications with capabilities typically associated with native apps. PWAs use the same core stack as web applications but require additional configuration and architectural considerations.
Mobile applications fall into two categories: native and cross-platform.
Native development uses Swift or Objective-C for iOS and Kotlin or Java for Android. This approach provides maximum performance and full access to device capabilities but requires maintaining separate codebases.
Cross-platform frameworks such as React Native, Flutter, or Xamarin allow you to reuse most of the code across platforms. This reduces development time and cost but may introduce performance limitations or require platform-specific workarounds for complex features.
In both cases, backend services are typically exposed via REST or GraphQL APIs and hosted on cloud infrastructure.
Desktop applications run directly on operating systems such as Windows, macOS, or Linux.
Traditional development uses platform-specific languages and frameworks – for example, C# with .NET on Windows or Swift on macOS.
However, cross-platform solutions like Electron have become increasingly common. Electron allows developers to build desktop applications using web technologies, packaging them with a Chromium runtime.
Hybrid applications wrap web applications in a native container, allowing them to be distributed through app stores.
Frameworks like Ionic and Cordova enable this approach by embedding a web app inside a native shell and exposing device functionality through plugins.
Different industries impose distinct constraints around security, compliance, latency, scalability, and data integrity. As a result, technology choices are typically driven less by general “best practices” and more by domain-specific requirements.
Industry
Backend
Frontend
Database
Infrastructure / Tools
E-commerce & retail
Node.js, PHP
React, Vue.js
PostgreSQL, MySQL, Redis
Stripe, PayPal, Elasticsearch, CDNs
Financial services & fintech
Java, C#, Python
React, Angular
PostgreSQL, Oracle
Kafka, RabbitMQ, OAuth 2.0, MFA
Healthcare & medicine
Java, C#, Python
React, Vue.js
PostgreSQL, SQL Server
AWS, Azure, HL7, FHIR
Education & e-learning
Node.js, Django, Ruby on Rails
React, Vue.js
MongoDB, PostgreSQL
Vimeo, AWS S3, WebRTC
Media & entertainment
Node.js, Python, Go
React, Vue.js
AWS S3, Google Cloud Storage
HLS, DASH, WebRTC, CDN
Real estate & property management
Node.js, Python, PHP
React, Vue.js
PostgreSQL with PostGIS
Google Maps, Mapbox, OpenStreetMap APIs
Logistics & supply chain
Java, Node.js, Python
React, Angular
PostgreSQL, MongoDB
WebSockets, Google Maps Platform, custom routing algorithms
Hospitality & travel
Node.js, Python, Ruby on Rails
React, Vue.js
PostgreSQL
Elasticsearch, robust API synchronization
E-commerce systems are built to handle secure transactions, dynamic inventory updates, and traffic spikes during peak demand periods such as sales, holidays, and promotions.
Typical tech stack:
Architecture:
Additional components:
Key considerations:
Fintech platforms prioritize security, regulatory compliance, and transactional reliability above all else.
Typical tech stack:
Architecture:
Security and compliance:
Key considerations:
Healthcare systems operate under strict regulatory frameworks such as HIPAA and GDPR, where data privacy, access control, and auditability are non-negotiable requirements.
Typical tech stack:
Architecture:
Additional components:
Key considerations:
E-learning platforms are designed to deliver content at scale while tracking user progress and enabling interactive learning experiences.
Typical tech stack:
Architecture:
Additional components:
Key considerations:
Media platforms are optimized for large-scale content delivery, real-time streaming, and global distribution.
Typical tech stack:
Architecture:
Additional components:
Key considerations:
Real estate platforms combine geospatial data processing, listing management, and transactional workflows.
Typical tech stack:
Architecture:
Additional components:
Key considerations:
Logistics systems require real-time tracking, route optimization, and inventory synchronization across distributed networks.
Typical tech stack:
Architecture:
Additional components:
Key considerations:
Hospitality platforms manage reservations, pricing, availability, and third-party integrations across multiple providers.
Typical tech stack:
Architecture:
Additional components:
Key considerations:
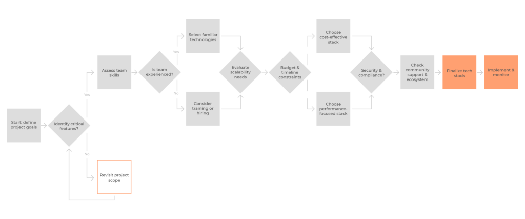
Choosing a tech stack is not a purely technical decision. It’s a balance between product requirements, team capabilities, and long-term operational constraints. There is no universally best tech stack – only combinations that fit a specific context better than others.
Start with a clear definition of what you are building and what problems it needs to solve.
Different types of applications impose very different technical requirements. A content-heavy marketing site, a SaaS dashboard, and a real-time collaboration platform all demand different approaches to rendering, data handling, and infrastructure.
It’s also important to identify which features are critical and which are optional. For example, real-time updates, offline support, or complex data processing can immediately narrow your technology choices.
Without this step, teams often select technologies that are either overkill or fundamentally misaligned with the product’s actual needs.
Your team’s skills matter more than theoretical best choices. A team experienced in Python will build faster and more reliably with Django than switching to a trendy framework they don’t know.
On the other hand, adopting unfamiliar technologies increases ramp-up time and often leads to inconsistent code quality during the early stages.
Hiring is another constraint that is often underestimated. Some technologies have large, accessible talent pools, while others require niche expertise that is expensive and difficult to find.
Scalability should be evaluated in terms of realistic growth scenarios, not hypothetical extremes.
It’s important to understand how your system is expected to evolve: more users, more data, more features, or expansion into new regions. Each of these growth patterns introduces different technical challenges.
Some architectures scale vertically by increasing server capacity, while others are designed for horizontal scaling across distributed systems. Choosing between these approaches depends on expected load patterns and system complexity.
At the same time, overengineering for scale too early creates unnecessary complexity. The goal is not to build a system that can handle millions of users on day one, but to avoid decisions that make future scaling disproportionately difficult.
Technology choices have both immediate and long-term cost implications.
Open-source solutions reduce licensing costs but may require more development effort and internal expertise. Managed services and cloud platforms accelerate development and reduce operational overhead, but introduce recurring expenses that scale with usage.
Time constraints also influence decisions. Tight deadlines often favor technologies with strong ecosystems, pre-built components, and faster onboarding.
A realistic evaluation should include not only initial development costs but also ongoing expenses such as hosting, third-party services, maintenance, and team scaling.
Security is not just a feature – in many cases, it is a constraint that limits your available options.
Applications in industries like finance, healthcare, or e-commerce must comply with strict regulations, which affect everything from data storage to authentication and auditing.
Some technologies provide built-in support for encryption, access control, and compliance standards, while others require significant custom implementation.
Ignoring these requirements early in the process often leads to expensive rework or architectural limitations later on.
Strong community support reduces development friction and speeds up problem-solving.
Popular technologies typically offer better documentation, more tutorials, and a larger pool of developers who have already solved similar problems. This becomes critical when debugging production issues or onboarding new team members.
At the same time, it’s worth considering ecosystem maturity. Technologies with active development, regular updates, and a healthy tooling landscape are less likely to create long-term risks compared to niche or declining solutions.

Tech stacks evolve as new technologies mature and development priorities shift. These shifts affect technology choices across industries, though adoption rates vary based on project requirements and team readiness.
AI tools now generate code, suggest fixes, and automate repetitive tasks directly in development workflows. GitHub Copilot, Cursor, and similar tools have moved from experimental to standard parts of many teams’ stacks.
These tools speed up boilerplate code writing and help developers work in unfamiliar languages or frameworks, though they require careful review since generated code can introduce bugs or security issues. AI integration extends beyond coding assistants into testing, code review, and documentation generation, changing how teams allocate development time.
AI is already a member of our team, check out our recent experiment: Building an MVP with AI Pair Programming in 2 Weeks
Edge computing moves processing closer to users by running code on distributed servers near data sources. CDN providers like Cloudflare Workers, AWS Lambda@Edge, and Vercel Edge Functions let you execute backend logic at edge locations rather than centralized data centers.
This reduces latency for global users and improves performance for real-time applications, though it adds complexity around data consistency and debugging across distributed environments. Edge computing works well for personalization, A/B testing, and API responses where milliseconds matter.
Low-code and no-code platforms let non-developers build applications through visual interfaces and pre-built components. Tools like Retool, Bubble, and Webflow handle internal tools, customer portals, and marketing sites that previously required custom development.
These platforms speed up development for standard use cases, though they limit customization and can create vendor lock-in. Development teams increasingly use low-code tools for prototypes or internal applications while reserving custom code for core product features.
Serverless architecture continues growing as cloud providers improve performance and reduce cold start times. AWS Lambda, Google Cloud Functions, and Azure Functions handle backend logic without managing servers, scaling automatically based on demand.
This model reduces infrastructure costs for applications with variable traffic and eliminates server maintenance, though it introduces challenges around monitoring, debugging, and managing state across function invocations. More teams combine serverless functions with traditional servers, using each where it fits best rather than choosing one approach exclusively.
Energy efficiency and carbon footprint now influence technology choices as companies track environmental impact. Teams optimize code to reduce CPU usage, choose data centers powered by renewable energy, and evaluate cloud providers based on sustainability commitments.
Green hosting providers and carbon-aware computing that schedules intensive tasks during low-carbon periods are gaining adoption, though performance and cost still outweigh environmental concerns for most projects. This trend affects infrastructure choices more than programming languages or frameworks, with teams monitoring and optimizing resource usage as part of standard operations.
Tech stack decisions often happen early in a project, but their consequences last for years. Mistakes at this stage tend to compound over time, affecting development speed, hiring, scalability, and maintenance costs.
New frameworks and tools generate excitement, but popularity doesn’t mean they fit your project. Teams adopt technologies because they’re trending on Twitter or used by large tech companies, without considering whether those companies face similar problems or have different resources.
A framework that works for a company with hundreds of engineers might overwhelm a small team, and bleeding-edge tools often lack documentation, stable APIs, or experienced developers you can hire.
Evaluate technologies based on your requirements rather than industry buzz, and remember that companies discussing their tech choices publicly often highlight successes while downplaying the costs and challenges they faced during adoption.
Initial development effort is only a fraction of the total cost of a system.
Technologies that seem efficient at the start may introduce hidden costs over time – including difficult upgrades, breaking changes, limited tooling, or a lack of experienced developers in the market.
Maintenance includes bug fixing, performance optimization, infrastructure management, and onboarding new team members. These costs often exceed initial development, especially in long-lived systems.
Applications rarely operate in isolation. They need to integrate with third-party services, internal systems, and external APIs.
Choosing technologies without considering integration requirements can lead to significant friction later in development. Issues may include lack of SDK support, incompatible data formats, or limitations in communication protocols.
These problems are often discovered late, when changing the stack becomes expensive and risky.
Selecting a technology stack is a strategic decision that affects scalability, maintainability, and development speed. The key is to align technologies with real project requirements, team expertise, and long-term constraints rather than industry trends. A well-reasoned choice reduces technical debt and makes future scaling and maintenance significantly easier.
✍️If you need expert guidance to select or optimize your tech stack, contact Setronica. We help teams make informed decisions that align with business and technical needs.
Start from requirements: what the system must do, expected load, and constraints like security, budget, and timeline. Then match these needs with your team’s skills. The most effective stack is usually the one your team can build and maintain confidently while meeting functional and non-functional requirements.
Yes, but the cost grows as the project matures. Early changes are relatively easy; later migrations are complex and risky. In most cases, incremental replacement of components is safer than a full rewrite. First check whether your current stack can be improved through refactoring or optimization.
Focus on real performance needs rather than theoretical limits. Many systems don’t require high-end optimization at the start. Prefer simple, well-known technologies to reduce development cost, and scale infrastructure or optimize components only when real usage data shows it’s necessary.